快速搜尋
為提升學生族群流感疫苗覆蓋率,減少校園傳染病群聚發生,請貴校惠予協助依說明事項配合辦理,鼓勵家長踴躍攜帶孩子接種流感疫苗
公告分類 :
最新消息
- 依據本府衛生局114年11月26日新北衛疾字第1142394717號函辦理。
- 依據衛生福利部疾病管制署最新統計資料顯示,本流感季自114年10月1日至11月23日止,共累計321例流感併發重症病例及45例死亡個案,其中94%未接種本季流感疫苗。
- 因流感病毒對於兒童及青少年具高侵襲性,為避免校園流感群聚迫使學生因病缺勤或停課,接種流感疫苗可有效降低學童感染流感之風險,本年度學生之流感疫苗目標接種率為75%,截至114年11月24日,本市已完成校園集中接種作業,然學生接種率僅68.9%(全國平均70.3%)。
- 考量學生為流感高傳播/高風險族群,建議應於流感高峰期來臨前儘速完成疫苗接種作業,請貴校協助配合辦理下列事項,以提升學生族群流感疫苗覆蓋率,減少校園傳染病群聚發生及保護學生健康:
-
- 請於集中接種日後3至5個工作天,針對疫苗接種行政電子化系統(NIAS)系統顯示未接種之學生,由學校護理師或學校承辦人員自NIAS系統匯出補接種通知單(加蓋學校/健康中心戳章)。
- 提醒家長儘速帶孩童持補接種通知單及健保卡前往本市各區衛生所(免收掛號費)或合約醫療院所(酌收掛號費)接種。
- 請協助透過各班級通訊群組、校網等,向家長宣導學童接種流感疫苗之重要性,鼓勵家長踴躍攜帶孩子接種流感疫苗。
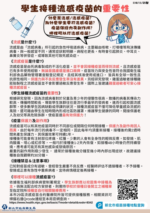
- 檢附「學生接種流感疫苗的重要性」圖卡1份。
